Abstract
Autophagy is an intracellular self-degradative process that balances cell energy source and regulates tissue homeostasis, which plays critical role in the pathogenesis of multiple myeloma (MM). However, the prognostic role of autophagy-related genes (ARGs) in MM remains undefined.
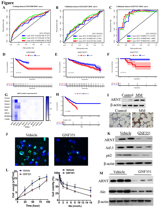
In the present study, the ARGs were obtained from Gene Expression Omnibus datasets (accession GSE24080, GSE136337, GSE57317), which contains 1038 samples of patients with MM. Univariate Cox regression analysis identified 38 ARGs that were significantly associated with overall survival of MM. Furthermore, a risk score model with 11 prognosis-associated ARGs was developed using multivariate Cox regression analysis, including ARNT, ATG4D, BIRC5, BNIP3L, CDKN1A, EIF2S1, IRGM, ITGA3, NCKAP1, NRG1 and TM9SF1. The 3-year area under the curve (AUC) values for the receiver operating characteristic curves were 0.717(0.662, 0.758), 0.646(0.587, 0.703) and 0.906(0.694, 1.000) for GSE24080, GSE136337, GSE57317 prognosis predictions, respectively (Figure A-C). Using this prognostic signature, patients with MM could be separated into high- and low-risk groups with distinct clinical outcomes (Figure D-F). Moreover, autophagy risk score was an independent prognostic factor by multivariate analysis. KEGG revealed that most pathways were related to autophagy and metabolism. Furthermore, we validated the expression of 11 genes and ARNT in bone marrow of MM patients (Figure G-I) and showed the critical role of ARNT-mediated autophagy in the proliferation and drug resistance of bortezomib in myeloma cells (Figure J-M).
In conclusion, we constructed ARGs-based prognostic model to predict the prognosis of MM, targeting specific autophagic gene such as ARNT might provide therapeutic clues for MM treatment.
No relevant conflicts of interest to declare.

This feature is available to Subscribers Only
Sign In or Create an Account Close Modal